NEWS CENTER
新闻资讯
|
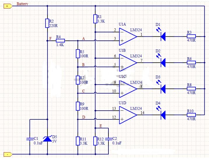
trojan蓄电池6V电量指示电路的工作过程铅酸蓄电池电量指示电路的工作过程描述 本例电路可实现6V铅酸蓄电池的电量显示电路,当电池电压为满电时(一般7.2V~7.4V),四个发光二极管都被点亮,表示电量满格。随着电池电量慢慢的被消耗,发光二极管会逐渐的熄灭,表示电量越来越少。 整个电路的工作过程: 本例电路主要由四个比较器组成,其中由电阻R1和R12组成的分压电路为电池电压采样电路,给所有比较器提供反相电压。电阻R1和R12阻值相同,所以比较器的反相电压保持为电池电压的50%。 比较器的同相电压也是由分压电路组成的。其中电阻R2为稳压管D5的限流电阻,所以F点电压为5V。然后经电阻R4,R5,R7,R9,R11分压,分别给四个比较器提供反相电压。 经计算可得,在电池满电量时,A点电压为3.6V,B点电压为3.5V,C点电压为3.4V,D点电压为3.3V,而比较器的反相端电压为3.7V,所以四个比较器都输出低电平,发光二极管都被点亮,表示满电量。 当电池电压下降到7.2V以下时,比较器的反相基准电压将低于3.6V,而此时A,B,C,D点电压不变,所以U1A的比较器会反转输出高电平,发光二极管二极管D1熄灭,表示电量只剩下三格了。 同理类推,当电池电压低于7V,6.8V,6.6V时,LED依次熄灭。当所有LED都熄灭时,表示电池应尽快被替换或充电。 注意: 在实际制作这个电路时,LED简易采用高亮的发光二极管,而且装在外面更能直观的表示电量。 调节电路中的参数,也可以适配锂电池等其它电池电量指示。
|




